由于肿瘤机制的多样性和复杂性,联合治疗已经成为肿瘤治疗研究的趋势和共识。本文将溶瘤病毒与
CAR-T免疫疗法结合,所产生的惊人效果令人振奋。HJC黄金城平台紧跟国际免疫肿瘤药物研发趋势,推进国内外客户新药研发进程,拓宽其在创新药物热点领域的发展布局。公司在肿瘤模型方面,尤其是免疫肿瘤动物模型评价系统领域,引进国际先进的
PET-CT影像系统、放疗辐射系统、IVIS小动物成像系统,多通道流式细胞分析仪等精密仪器设备,开发药物研发关键技术,系统性地建立了超过250种
肿瘤模型。公司长期为国际大型抗肿瘤药物公司武田制药等客户提供抗肿瘤药物研究服务。

作为两种目前极为热门的肿瘤免疫手段,溶瘤病毒和CAR-T疗法(嵌合抗原受体T细胞免疫疗法)近年来被很多公司和科研中心所青睐,研究进展也不断更新。然而在发展中的CAR-T疗法由于无法限制性的转移识别肿瘤抗原,并且很难克服肿瘤微环境对CAR-T细胞的影响,因此关于CAR-T的研究在安全性上有所顾虑,并且无法将治疗的领域延伸至实体瘤。
该研究的作者之一Saul Priceman教授说,“第一,实体瘤上,适合T细胞用CAR重定向的靶标有限。第二,实体瘤被所谓的免疫抑制性肿瘤微环境包围,当一种CAR-T细胞试图进入肿瘤,存活下来并杀死癌细胞时,会因为这种屏障而无法有效发挥作用。溶瘤病毒能够突破这一屏障。”
反观溶瘤病毒,因其可以特异性的靶向肿瘤,具备良好的免疫原性和携带外源基因定向转入肿瘤的能力,已成为针对实体肿瘤的有前景的治疗手段。作为首个批准临床使用的溶瘤病毒类药物T-VEC,研究发现它可以将可溶性的肿瘤抗原暴露并且引导宿主的抗肿瘤免疫反应。
文章的研究正是利用了这一点,将溶瘤病毒作为CAR-T细胞进军实体瘤的”司机"。他们通过基因工程改造了一种溶瘤病毒,使其进入肿瘤细胞,迫使细胞在表面表达截短的CD19(CD19t)。文中的实验显示,这种溶瘤病毒(被称为OV19t)能在三阴性乳腺癌细胞系以及胰腺癌、前列腺癌、卵巢癌和头颈癌、脑肿瘤细胞中起效。

01 溶瘤病毒成功将CD19t递送给实体瘤细胞(体外)
研究人员使用嵌合PSE启动子和CD19t的骨肉瘤溶瘤病毒去大范围感染不同种类的实体瘤。为了能够更直观的表达溶瘤病毒转染癌细胞的能力和癌细胞表面CD19t的表达,研究人员对肿瘤细胞进行了染色。用溶瘤病毒感染癌细胞后,癌细胞在其表面表达了丰富的CD19。进一步,研究人员利用流式细胞术量化测量了不同时间段里肿瘤细胞表面CD19t的表达,发现在转染72小时后,仍有70%的肿瘤细胞可以检测到CD19t的表达,这就给CAR-T细胞的特异性识别和靶向提供了充足的时间。
之后,研究人员在来自多种实体瘤(包括胰腺癌、前列腺癌和卵巢癌)的细胞中测试了「OV19t+CD19-CAR-T」联合疗法。

(图片来源:Science Translational Medicine)
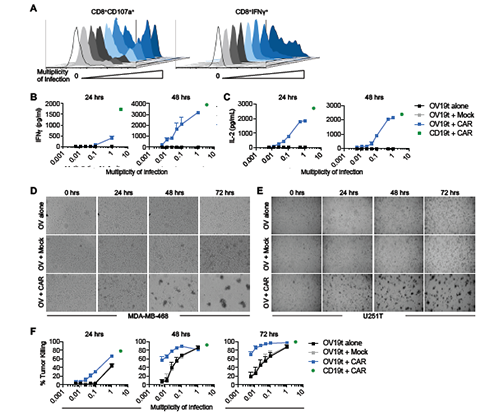
02 实体瘤表达的CD19t能够重新引导CD19-CAR-T细胞的活动和细胞毒性(体外)
在这一步的验证中,研究人员将感染了OV19t的肿瘤细胞和CD19-CAR T细胞共孵育,并用T细胞表面CD25和4-1BB的表达来指征T细胞的激活。结果表明,溶瘤病毒能够多次为T细胞呈递抗原,并且介导CAR T细胞对肿瘤的免疫反应。

(图片来源:Science Translational Medicine)
03 非临床研究中动物模型的抑癌效力测试(体内)
接着,研究人员继续在小鼠肿瘤模型中尝试这种策略。他们发现,将OV19t与CAR-T细胞联合产生了强大的协同效应,治愈了超过一半的小鼠,~60%的小鼠完全缓解,而仅22%单独接受OV19t治疗的小鼠肿瘤完全消退。
研究者们还发现,在接受联合治疗的小鼠中,OV19t会持续向癌细胞扩散,被杀死的肿瘤细胞会释放额外的病毒拷贝,使邻近的肿瘤细胞表达CD19,导致了显著更强的肿瘤细胞杀伤活性。更重要的是,当用癌细胞再次挑战被治愈的小鼠时,未有新的肿瘤形成,表明这种病毒-CAR-T联合方案帮助建立了肿瘤特异性免疫记忆,可阻止癌症复发。
04 CD19-CAR T疗法接到的肿瘤杀伤可以释放溶瘤病毒OV19t
为了考察这种方法是否可以克服溶瘤病毒对实体瘤的次优或不均匀感染,实验人员测试了杀伤后的肿瘤细胞是否可以在实体瘤的环境中释放溶瘤病毒片段。结果显示,CD19-CAR-T细胞介导的肿瘤杀伤促进了病毒颗粒的释放以及持续的肿瘤细胞感染。除了表达CD19t,研究还证实,引入病毒逆转了肿瘤恶劣的微环境,使其更容易接受CAR-T细胞治疗。
这一发现为实体瘤的治疗方案提供了新的思路和希望,整合CAR-T疗法和溶瘤病毒带来更好的疗效。HJC黄金城平台也将持续关注肿瘤免疫疗法的新进展和新思路,并利用不断完善的肿瘤免疫疗法评价平台,助力研发。
参考文献: Park AK, Fong Y, Kim SI, Yang J, Murad JP, Lu J, Jeang B, Chang WC, Chen NG, Thomas SH, Forman SJ, Priceman SJ. Effective combination immunotherapy using oncolytic viruses to deliver CAR targets to solid tumors. Sci Transl Med. 2020 Sep 2;12(559):eaaz1863. doi: 10.1126/scitranslmed.aaz1863. PMID: 32878978.
更多“CAR-T细胞疗法”相关文章阅读: